因侵权播放《老九门》 今日头条被判
新浪科技讯 1月3日下午消息,据裁判文书网消息,因涉嫌侵权播放爱奇艺独家影视剧《老九门》,今日头条被北京市海淀区人民法院判处赔偿爱奇艺6万元人民币。爱奇艺此前提出的100万元赔偿诉求则被驳回。

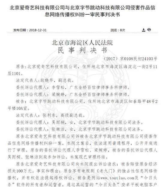
据判决书,爱奇艺方面享有电视剧《老九门》的独占性信息网络传播权,而今日头条部分头条号上传该剧的部分剧集内容,并以“抢先看”等标题吸引流量,因而爱奇艺方面将今日头条运营方字节跳动告上法庭。
今日头条则称,“今日头条”系新闻平台,只提供存储服务。涉案剧由用户自行上传至其头条账户,被告未进行加工,不应承担侵权责任。
经审理,法院判定事实构成侵权,但由于爱奇艺方能提供的证据仅能证明该剧48集中的4集被上传至今日头条平台,因而认定爱奇艺方的100万元赔偿诉求过高,最终判定今日头条母公司字节跳动方面向爱奇艺赔偿6万元。
免责声明:本网站所载内容仅用于信息传播目的,不构成任何形式的建议;本网站力求保证所提供资讯信息的准确性与及时性,但不保证所有资讯信息的绝对准确性与完整性,亦不对信息的使用承担任何形式的责任;转载信息如涉版权和其他问题,可在刊发后30日内联系处理。
