北京明年拟试水“六险一金”


12月12日,北京商报记者从北京市人社局获悉,明年北京将正式在石景山区试点政策性长期护理保险,并在“十三五”期间逐步在全市推开。对于各方最关注的筹资渠道,相关负责人透露,试点地区就相当于设立了新险种,参保人和所在单位拟定需要在“五险”之外额外缴纳这笔费用,此外财政、慈善等社会渠道也将成为资金来源。
基本医保与照护边界渐明晰
据悉,根据初步设想,作为试点的石景山区在职、退休职工拟定都可以参与缴纳政策性长期照护保险,且该险种具有一定强制性,具体缴费比例、护理服务标准等尚在酝酿中。业内表示,从目前确定的方向可以看出,起码在试点区域,政策性长期照护保险将有望与现行的“五险一金”一起形成新的社会保障制度组合,即“六险一金”。
随着北京老龄化形势愈发严峻、医疗资源供需矛盾长期居高难下,将照护服务从医疗保障中剥离出来已成为越来越多专家建议的新方向。市人社局相关负责人也表示,北京试水政策性长期照护保险主要就是为了更充分地满足失能、半失能人员生活护理照料服务需求,而且也欲借此将照护与医疗保障的边界更明确地区分开,即医疗的问题由医保来解决,照护保险则主要覆盖生活服务。
“具体到北京,目前本市准备在石景山区开展的政策性长期照护保险试点,相当于在原有社保制度外设立的新险种,独立于已有社保之外,具体的制度框架还将在试点过程中进一步完善,但因为这是具有社会性质的政策性护理保险,所以原则上会具有一定的强制性色彩,初步设定在职、退休职工均可缴纳。”上述负责人直言,新的制度就要有新的筹资渠道,因此各界关注的政策性长期护理险的资金来源可能主要是个人、单位、社会等几个方面,不会完全依靠政府或个人,个人和单位也会缴纳一部分,财政、慈善等都可作为社会筹资吸纳进来。
对于参保人群,该负责人表示,目前暂无户籍所在地限制,非京籍人员在北京工作的也可以像缴纳职工医疗保险一样缴纳长期照护保险,而且退休、在职参保人都需要缴费,“虽然该险种具备一定的强制性,但也不可能全面强制所有人参保,比如无收入老人等还需要看具体情况再定”。市人社局相关负责人称,现阶段,包括试点启动具体时间、照护服务界定标准、提供服务单位,以及具体覆盖人群等还需要进一步研究确定。
新险种肩负巨大保值压力
大量政策未知数的存在意味着政策性长期照护保险仍有不少问题悬而未决。有业内人士告诉北京商报记者,在政策性长期照护保险的概念提出后,确实有相对年轻的在职员工提出疑问,认为自己可能几十年后才需要动用到这笔钱,工作初期就开始缴纳这部分费用,累计这么多年将如何确保这些资金实现保值增值?
对此,中国社科院世界社保研究中心主任郑秉文表示,据不完全统计,老年人需要动用照护保险金的比例大概在17%-18%,而且普遍年龄增长到70岁以上才出现这一需求,如果从20多岁就开始缴纳的话,这部分保险资金需要在库中运转几十年,确实存在巨大的保值压力。更有专家直言,如果相关顶层设计没有出台明确措施的话,可能会在一定程度上影响年轻人的缴纳意愿。“以日本为例,当地将长期护理险定义成:主要为应对退休后个人处于失能、半失能状态所需要担负的额外开支而建立的险种,因此,日本规定参保人年满40岁才开始征收这笔费用。”中国社科院世界社保研究中心副秘书长齐传钧介绍称。
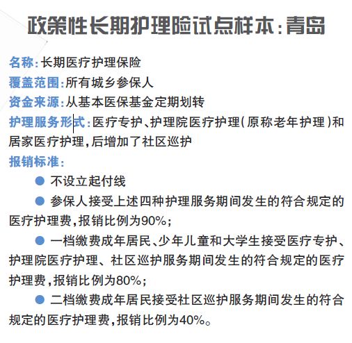
还有业内人士表示,目前我国已确定了15个长期照护保险试点城市,从各地初步确定的政策来看,筹资方式、界定护理服务标准等规定各有不同,比如试点启动较早的山东青岛就是从基本医保基金中定期划转费用,有的地方则考虑新设立险种独立筹资,而这些地方政策大多是根据当地财政实力、参保个人和单位承受能力和基本医保资金充裕程度等方面确定的,试水方案是否具备参考性、能否普遍推开还有待商榷。
标准缺失致商业保险难补位
虽然在政策性保险领域中,长期照护险还是一个新生事物,但在商业保险领域,这一险种早已被人们所熟知。南开大学卫生经济与医疗保障研究中心主任朱铭来介绍,早在十年前就有保险公司开始尝试开设长期照护保险,而按照保监会相关规定,护理保险也已被纳入商业健康保险的范畴中。
实际上,在北京启动石景山区作为政策性长期照护试点前,本市就已圈定海淀区作为商业性长期护理保险试点,采用商业保险企业与政府合作的模式,通过政府补贴、个人缴费等渠道,在老人失能之后,由专业护理机构为其提供长期护理照料。
“然而,时至今日,除了正在试点的地区外,市场上长期存在的部分商业长期护理险其实并没有充分发挥人们所期望的照护保障作用。”朱铭来坦言,目前这类保险更像是年金或者储蓄性的养老保险,即当参保人符合年满60、65周岁等条件就按月返钱,这笔钱是否用于购买照护服务,甚至是否用于老人本身,保险公司并不会过多地去管理、干预。
究其原因,有专家分析称,主要是保险企业大多数没有提供护理服务、标准等方面专业界定的能力,企业和护理机构之间大多也没有联系或者合作关系,因此长期照护商业保险虽然在健康保险业务中占比已经能达到15%左右的规模,但在部分消费者眼中,这种名义上的护理保险其实就是一个变相的储蓄性产品。
北京商报记者 蒋梦惟/文 宋媛媛/制
