CBRS信誉认证
防伪溯源
品牌推选
舆情监测
品牌学院
品牌后援
商标专利
会议服务
手机端
手机端浏览
关注
微信扫描二维码关注
登录
搜索
首页
新闻资讯
要闻
品牌观察
高端访谈
产业经济
科技金融
市场法治
品牌文化
品牌故事
国际交流
国粹艺术
悟空探厂
万国码头
品牌人物
行业楷模
名家名作
华夏名家
消费民生
消费指南
维权在线
曝光台
有偿信息
首页
新闻资讯
科技金融
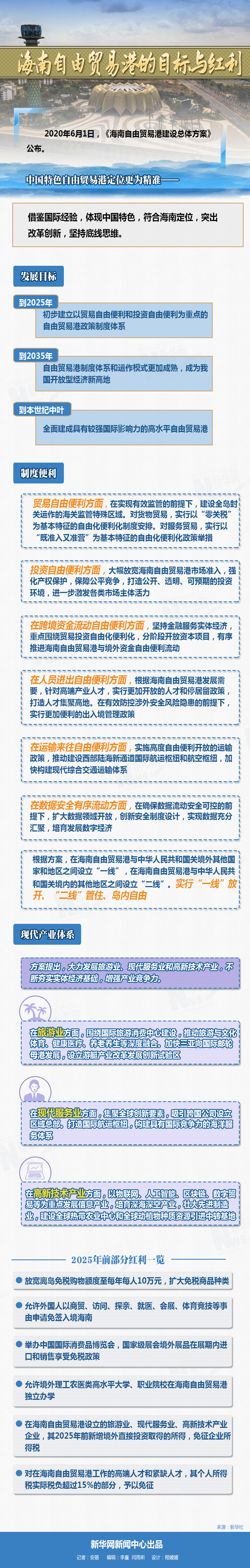
一图读懂:海南自由贸易港的目标与红利
2020-06-02 15:31:27 | 来源: 新华网
字号:
小
中
大
免责声明:本网站所载内容仅用于信息传播目的,不构成任何形式的建议;本网站力求保证所提供资讯信息的准确性与及时性,但不保证所有资讯信息的绝对准确性与完整性,亦不对信息的使用承担任何形式的责任;转载信息如涉版权和其他问题,可在刊发后30日内联系处理。
点赞(
0
)
收藏
为您推荐
中国科学院启动下一代开源芯片与系统研发
增值税法正式实施近3个月来——增值税抵扣链条更优化
AI医疗迈入规模化落地期
新材料领域突破不断 惠及多个关键产业
中国证监会发布《私募投资基金信息披露监督管理办法》
品牌人物
再现“00后”董事长!A股30岁以内掌舵者增至15人
【人民需要这样的科学家⑥】“糖丸爷爷”一生的坚守
焦点访谈:走进科学家世界 弘扬科学家精神
第28届“中国青年五四奖章”评选揭晓
“一站到底”院士,一生为国“听海”
中办印发关于做好国家勋章和国家荣誉称号提名评选工作的通知
视频/直播
微信扫描二维码
欢迎登录国家品牌网
登陆
注册
登 录1
保持会话
忘记密码?
发送验证码
注册
找回密码
通过手机
通过邮箱
发送验证码
确定
发送验证码
确定