沃尔玛为在华频频被罚喊冤

北京,一名顾客在一家沃尔玛门店购物。
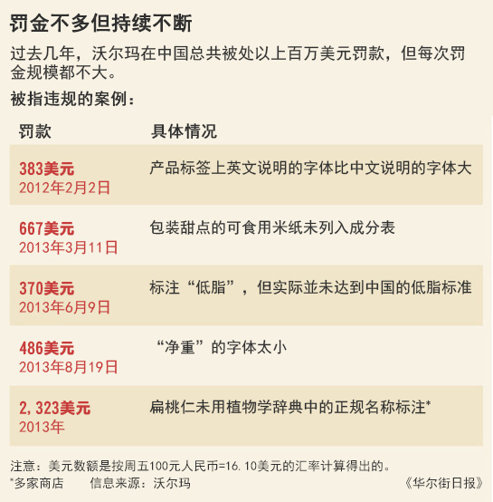
过去三年中,中国有关部门已经向沃尔玛连锁公司(Wal-Mart Stores Inc. ,WMT)处以980万美元罚款。这家零售商被处罚的问题包括:虚假标价,出售低质商品,甚至用狐狸肉冒充驴肉出售。
沃尔玛已经加强了检测和检查工作。沃尔玛中国分销中心的检测人员每天检查超过600种商品,以便在食品被送往商店前查出缺陷。在沃尔玛1月份发现狐狸肉被标以驴肉出售后,该公司表示其将开始检测产品的DNA。
但沃尔玛还做了一件西方国家企业很少会做的事情:告诉中国有关部门,它们也需要规范自己的行动。
在美国和其他大多数国家,对销售产品负有主要责任的通常是制造商而非零售商,无论这些产品是番茄酱还是牛肉干。但沃尔玛中国首席执行长高福澜(Greg Foran)说,在中国,制造商不负有责任,沃尔玛负有责任。虽然中国本地企业经常因为质量不达标而受到本地媒体的批评,但监管机构很少因为产品缺陷或食品安全问题点名批评本地零售商。

分析师们认为,沃尔玛对不公平待遇的抱怨有一定合理性。北京美国商会前会长孟克文(Christian Murck)说,当中国政府希望在食品安全问题上表明立场,它们会去找一家跨国公司,而不是一家中国企业。其他人说,中国有关部门和官方媒体主要盯着外资企业的原因在于,外资企业的业务规模更大,知名度更高,这么做可以树立一种典型。
沃尔玛高层管理人员近几个月与中国国家食品和药品监督管理局官员会晤,敦促官员们加大对所有食品供应商的检查力度。他们计划本月再度会晤。
沃尔玛的反应不同于专家们认为更加安全的做法。专家们表示,在华外资企业应当低调。咨询公司China Market Research Group的高级分析师Ben Cavender说,这不是你在中国经常能见到的事。但他说,沃尔玛强硬的反应可能也有好的一面。该公司正在让消费者知道,还有其他公司和相关团体与食品安全问题有关,而不仅仅是零售商。
四家中国本地杂货商说,监管机构并不经常到他们的店面去,也不经常罚款。国家控股的中国光明食品(集团)公司(Bright Food Group Co.,简称:光明食品)一名发言人说,该公司会定期检查其生鲜产品,同时还面临突击食品安全检查,但在过去几年内没有被罚款。光明食品运营着2,200家上海农工商超市门店。
华润创业有限公司(China Resources Enterprise Ltd., 0291.HK, 简称:华润创业)不予置评。按门店数量计算,华润创业是中国最大的杂货零售商。
中国主要的监管机构国家食品药品监督管理总局没有回应置评请求。
中国政府和食品行业都面临着来自本国不断壮大的消费者阶层越来越大的压力,要求其对食品供应进行清理。皮尤研究中心(Pew Research)的数据显示,在去年针对超过3,200个中国人进行的一项调查中, 有38%的人说食品安全是一个“非常大的问题”,相比之下,2008年这一比例为12%。
多位专家说,自2008年以来,政府已经改善了食品安全状况。2008年,有六名婴儿因配方奶粉被加入工业用化学品三聚氰胺而死亡,超过30万名婴儿因此生病。去年,中国设立了国家食品药品监督管理总局,将之前九个不同部门的职能合而为一。中国官员也在力推农业整合,试图参照美国模式设立规模较大的农场,这样的农场较小型家庭农场更易监督。
中国的食品安全法规定,食品供应链的每一个环节都有确保食品安全的责任和义务。但专家说,相关法规的执行情况不好。
美国威凯平和而德律师事务所驻北京代表处的律师罗斯(Lester Ross)说,目前过分重视零售终端这一环节。他说,部分原因在于,这样做比较容易。该律所在中国为外国食品公司代理法律事务。
沃尔玛说,去年与逾300家供应商终止了关系,因为这些供应商没有通过沃尔玛的检测,没有达到其安全标准,不过这些供应商提供的文件证明,当地食品监管机构认为他们符合标准。高福澜说,在过去的两年间,沃尔玛已经加强了产品检验能力,增加了DNA检测和移动食品安全卡车,这些卡车可以在一天内访问几个店面。
他说,但这不是解决食品安全问题的办法。他同时说,解决之道在于,在基础上就要有正确的流程;这应该是政府负责的部分,在大多数其他国家都是这样。
在美国,食品安全的很大一部分责任由生产农产品、饲养禽畜的农场以及负责包装食品的工厂承担。零售商负责使食品在适宜的温度条件下储存、在保质期之前将它们卖掉,而制造商一般负责保证食品在进入商店之前的生产过程中的安全。
沃尔玛没有披露中国市场产生的销售额在其4,762.9亿美元年销售额中所占的比例。不过沃尔玛全球10,957家商店中有408家落户中国。
上海市食品药品监督管理局(Municipal Food and Drug Administration)表示,政府加强了食品检测,并与零售商一起承担食品安全责任。上海市食品药品监督管理局副局长顾振华表示,部分问题在于食品安全的执法存在地域分割现象。上海是中国最富裕的城市之一。
中国多家外资公司近年来增加了食品检测。
英国零售商乐购(Tesco PLC, TSCO.LN)在中国市场实施微生物检测,对某些产品进行多至四次的检测以保障安全。
在法国零售商家乐福(Carrefour SA)上海总部的一个类似空管调度室的房间里,经理们要监控中国境内236家店的冰箱温度和供应数据。他们可以在监视器上看到政府的产品召回信息、消费者投诉、店铺存货信息(包括哪些商品在哪些店铺)、以及一旦商品出现问题联络供应商要拨打的电话号码。
中国媒体曾于2012年报道,河南省某家乐福店出售过期鸡肉,还在普通鸡肉包装上贴了价格较贵的有机食品标签。作为回应,家乐福随后关闭了该店并向消费者道歉。
家乐福上海风险防范总监Loïc Frouart表示,中国的食品安全问题很复杂,比其他国家要复杂得多。
