公司法修订草案出炉:允许设立一人股份有限公司
第十三届全国人大常委会第三十二次会议对《中华人民共和国公司法(修订草案)》进行了审议。12月24日,修订草案向社会公开征求意见。

根据修订草案说明,现行公司法律制度存在一些与改革和发展不适应、不协调的问题,主要是:有些制度滞后于近年来公司制度的创新实践;我国公司制度发展历程还不长,有些基础性制度尚有欠缺或者规定较为原则;公司监督制衡、责任追究机制不完善,中小投资者和债权人保护需要加强等。十三届全国人大以来,全国人大代表共有548人次提出相关议案、建议,呼吁修改完善公司法;一些专家学者、有关部门等通过多种方式提出修改公司法的意见建议。
修订草案共15章260条,在现行公司法13章218条的基础上,实质新增和修改70条左右。主要修改7方面内容。
重点1:坚持党对国有企业的领导
修订草案规定:“国家出资公司中中国共产党的组织,按照中国共产党章程的规定发挥领导作用,研究讨论公司重大经营管理事项,支持股东会、董事会、监事会、高级管理人员依法行使职权”。
同时,修订草案继续坚持现行公司法关于在各类型公司中根据党章规定设立党的组织,开展党的活动,公司应当为党组织的活动提供必要条件等规定。
重点2:完善国家出资公司特别规定
深入总结国有企业改革成果,在现行公司法关于国有独资公司专节的基础上,设“国家出资公司的特别规定”专章。
一是将适用范围由国有独资有限责任公司,扩大到国有独资、国有控股的有限责任公司、股份有限公司。
二是明确国家出资公司由国有资产监督管理机构等根据授权代表本级政府履行出资人职责;履行出资人职责的机构就重要的国家出资公司的重大事项作出有关决定前,应当报本级政府批准;国家出资公司应当依法建立健全内部监督管理和风险控制制度。
三是,落实党中央有关部署,加强国有独资公司董事会建设,要求国有独资公司董事会成员中外部董事应当超过半数;并在董事会中设置审计委员会等专门委员会,同时不再设监事会。
重点3:完善公司设立、退出制度
为完善公司设立、退出制度,修订草案主要在四个方面作出规定。
一是新设公司登记一章,明确公司设立登记、变更登记、注销登记的事项和程序;同时要求公司登记机关优化登记流程,提高登记效率和便利化水平。
二是充分利用信息化建设成果,明确电子营业执照、通过统一的企业信息公示系统发布公告、采用电子通讯方式作出决议的法律效力。
三是扩大可用作出资的财产范围,明确股权、债权可以作价出资;放宽一人有限责任公司设立等限制,并允许设立一人股份有限公司。
四是完善公司清算制度,强化清算义务人和清算组成员的义务和责任;增加规定,经全体股东对债务履行作出承诺,可以通过简易程序注销登记。
修订草案第二百三十五条

重点4:优化公司组织机构设置
贯彻落实党中央关于完善中国特色现代企业制度的要求,深入总结我国公司制度创新实践经验,在组织机构设置方面赋予公司更大自主权。
一是突出董事会在公司治理中的地位,并根据民法典的有关规定,明确董事会是公司的执行机构。
二是根据国有独资公司、国有资本投资运营公司董事会建设实践,并为我国企业走出去及外商到我国投资提供便利,允许公司选择单层制治理模式(即只设董事会、不设监事会)。公司选择只设董事会的,应当在董事会中设置由董事组成的审计委员会负责监督;其中,股份有限公司审计委员会的成员应过半数为非执行董事。
三是进一步简化公司组织机构设置,对于规模较小的公司,可以不设董事会,股份有限公司设一至二名董事,有限责任公司设一名董事或者经理;规模较小的公司还可以不设监事会,设一至二名监事。
重点5:完善公司资本制度
为提高投融资效率并维护交易安全,深入总结企业注册资本制度改革成果,吸收借鉴国外公司法律制度经验,丰富完善公司资本制度。
一是在股份有限公司中引入授权资本制,即股份有限公司设立时只需发行部分股份,公司章程或者股东会可以作出授权,由董事会根据公司运营的实际需要决定发行剩余股份。这样既方便股份有限公司设立,又给予了公司发行新股筹集资本的灵活性,并且能够减少公司注册资本虚化等问题的发生。
二是为适应不同投资者的投资需求,对已有较多实践的类别股作出规定,包括优先股和劣后股、特殊表决权股、转让受限股等;允许公司根据章程择一采用面额股或者无面额股;按照反洗钱有关要求,并根据我国股票发行的实际,取消无记名股。
三是增加简易减资制度,即:公司按照规定弥补亏损后仍有亏损的,可以进行简易减资,但不得向股东进行分配。
同时,加强对股东出资和股权交易行为的规范,维护交易安全。
一是增加股东欠缴出资的失权制度,规定:股东未按期足额缴纳出资,经公司催缴后在规定期限内仍未缴纳出资的,该股东丧失其未缴纳出资的股权。
二是增加有限责任公司股东认缴出资的加速到期制度,规定:公司不能清偿到期债务,且明显缺乏清偿能力的,公司或者债权人有权要求已认缴出资但未届缴资期限的股东提前缴纳出资。
三是明确瑕疵股权转让时转让方、受让方的出资责任。
重点6:强化控股股东和经营管理人员的责任
落实党中央关于产权平等保护等要求,总结吸收公司法司法实践经验,完善控股股东和经营管理人员责任制度。
一是完善董事、监事、高级管理人员忠实义务和勤勉义务的具体内容;
修订草案第一百八十条

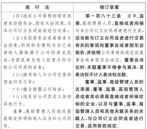
加强对关联交易的规范,扩大关联人的范围,增加关联交易报告义务和回避表决规则。
修订草案第一百八十三条

二是强化董事、监事、高级管理人员维护公司资本充实的责任,包括:股东欠缴出资和抽逃出资,违反本法规定分配利润和减少注册资本,以及违反本法规定为他人取得本公司股份提供财务资助时,上述人员的赔偿责任。
三是增加规定:董事、高级管理人员执行职务,因故意或者重大过失,给他人造成损害的,应当与公司承担连带责任。
四是针对实践中控股股东、实际控制人滥用控制地位侵害公司及中小股东权益的突出问题,借鉴一些国家法律规定,明确:公司的控股股东、实际控制人利用其对公司的影响,指使董事、高级管理人员从事损害公司利益或者股东利益的行为,给公司或者股东造成损失的,与该董事、高级管理人员承担连带责任。
重点7:加强公司社会责任
贯彻党的十八届四中全会决定有关要求,加强公司社会责任建设,增加规定:公司从事经营活动,应当在遵守法律法规规定义务的基础上,充分考虑公司职工、消费者等利益相关者的利益以及生态环境保护等社会公共利益,承担社会责任;国家鼓励公司参与社会公益活动,公布社会责任报告。(本文图片来源均为全国人大网,原标题:重磅!公司法修订草案出炉,允许设立一人股份有限公司,完善公司设立、退出制度,强化控股股东和经营管理人员的责任)
